
流量见顶快手“老铁”需要AI
先是罗永浩直播间“交个朋友”宣布入驻快手,周杰伦的中文社交账号矩阵迁徙到抖音,随后辛巴再再再度宣布退网,甚至传出因售卖致癌卫生巾带走调查,虽辛选已辟谣,但一进一退,又把平台与大主播之间的微妙关系推至风口浪尖。
面对戏剧化的主播变迁,快手看起来并不慌乱,很快发布第二季度财报,其2025年二季度营收同比增长13.1%至350亿元,经调整净利润达56亿元,同比增长20.1%,毛利率与经调整净利润率分别达55.7%和16.0%。
坦白来说,这份成绩可圈可点,起码快手已经在用户生态、业务增长与商业化能力上取得了一定的进步。但在互联网流量增长停滞,直播电商竞争白热化的现实压力面前,些许的安慰其实很难让快手真心笑出来,反而更添了些紧张。
尤其当直播赛道的增长红利逐步消退,电商大数据库显示,2024年直播电商交易规模达到53256亿元,同比增长8.31%,增速明显下滑。2025年以后,快手的姿态能否更成熟、从容一些,对未来至关重要。
第二季度数据显示,快手月活跃用户达7.15亿,环比净增300万人,日均活跃用户4.09亿,用户粘性(DAU/MAU)稳定在57%的高位,单用户日均使用时长127分钟,同比增加5分钟。
值得一提的是,在快手的核心用户中,昔日以“老铁文化”为纽带的下沉市场用户群体始终占据一定地位。数据显示,快手三线月,这一比例进一步升至60%。
对于快手而言,无数的“老铁”在构成平台坚实用户底盘的同时,也间接降低了平台的边际获客成本,拉低了存量竞争中的波动风险。据悉,快手的推广费用增速持续走低,对自然流量的依赖度开始提升。
先看电商这边,基于“老铁文化”形成的情感连接,这一群体不仅停留时间长,消费忠诚度也很惊人,并且低线城市用户信任关系似乎很容易就能转化为商业价值,2024年数据显示,快手电商用户月均复购率达4.2次,远超行业平均水平。
2025年夏季,互联网行业围绕外卖赛道大打出手,虽然快手的直接参与度相对有限,但2024年本地生活市场规模已达31.3万亿元,同比增长12.6%,面对这一互联网重要增长领域,快手不得不切入外卖。
当然,其布局外卖业务的支撑力,还是要源于下沉市场积累的流量底盘,同时,这一群体的消费力也在日益增强。
2024年,快手对城市消费有一组数据:163个公布社零数据的城市中,96%实现正增长,四线城市中,比如云南玉溪的社零同比增长率更是高达8.8%;对比26个城市的居民消费数据,部分三四线城市居民的消费意愿甚至超过北上广等一线城市。
无独有偶,QM数据显示,2025年2月,快手用户中月消费能力超过1000元的占比达73.7%,其中中高消费意愿用户占比超80%。这意味着下沉市场不仅藏着可观的消费潜力,实际消费能力或许也是平台商业化变现的重要基础。
无奈快手选择与美团合作,只不过,这一合作存在一个不可忽视的矛盾。数据显示,快手与美团的用户重合度不高,重合用户仅1.39 亿,占美团用户比例 35.3%,远低于抖音与美团81%的重合度。
当然,这或许也会是一种战略互补,尤其对于美团,去年,两大平台在本地生活上合作时,2024年6月,美团商家在快手销售额(GMV)增幅超38倍,订单量同比超10倍增长。相比之下,快手这边的收获,更多只停留在流量变现的即时反馈上。
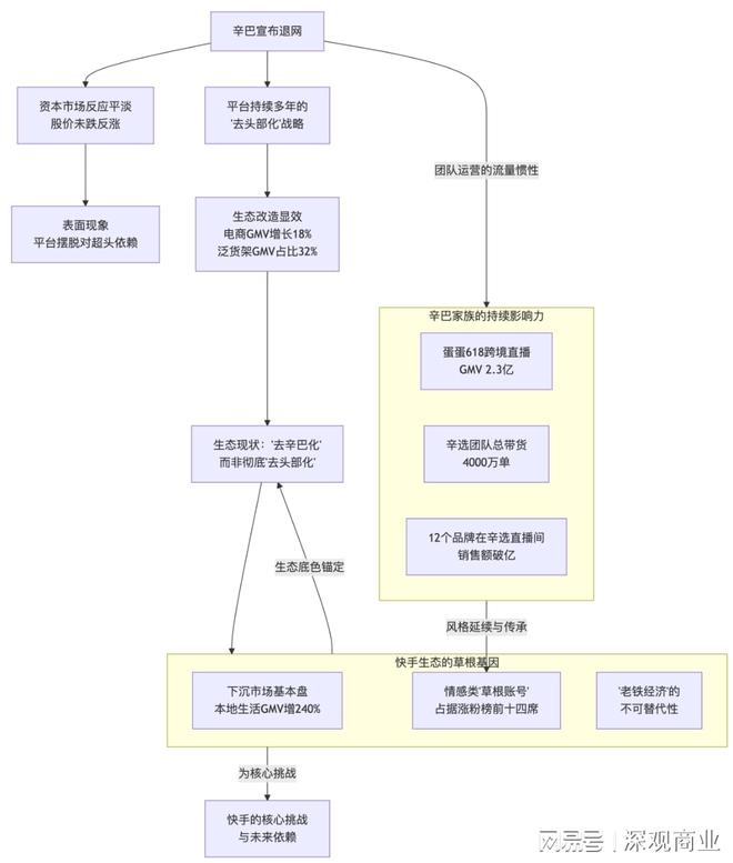
资本市场的反应很是微妙:次日,快手股价不但没跌,还微涨0.4%。8月21日,辛巴彻底清空了快手账号,此时,快手股价仅微跌0.21%,并没有出现巨大震荡,8月22日,辛巴的快手账号正式更名为初瑞雪(辛巴818),快手股价再度上涨4%。
大主播退场后,似乎没人再唱衰失去头部的平台,反而还有些庆幸。过去很长一段时间,快手与辛巴拉扯不休,早在辛巴扛起平台大部分电商GMV时,快手就一直在去“头部化”,2025年,这场持续多年的生态改造略显成效。
首先,电商业务在行业整体疲软的背景下实现逆势增长,二季度快手电商GMV同比增长近18%,其中人均付费贡献约15%的同比增长,泛货架模式也开始渗透,618期间泛货架GMV占比提升至32%,商城场景日均动销商家同比增长30%。
在传统直播电商模式中,快手高度依赖头部主播的个人IP,中小商家往往陷入“流量争夺战”的被动局面,平台生态也因过度集中的流量存在巨大风险。时至今日,快手开始打破头部主播的垄断,进一步提高流量分发效率。
事实上,快手的电商隐忧在增长中仍然存在。比如,相比抖音货架电商 42%的占比,快手泛货架渗透仍有差距,另外,快手“削藩”计划持续了数年,这期间,辛巴的风头虽在一减再减,但辛选团队的运营还藏着一定的流量惯性。
据悉,快手电商618期间,辛巴团队的“蛋蛋”跨境直播 GMV 达 2.3 亿元;辛巴团队总带货近 4000 万单,总人气 4.28 亿。辛选618参与的品牌共有2200多个,核心SKU近20000个,周大生、后、海尔、欧派、vivo等12个品牌在辛选直播间销售额破亿,79个品牌销售额破千万。
再者,快手的生态底色始终锚定在下沉市场的土壤中,2025 年一季度,快手本地生活 GMV 同比增长 240%,其中新线%。当周杰伦等明星资源开始向抖音等其他平台倾斜,快手的流量基本盘更凸显出“老铁经济”的不可替代性。
作为草根主播的典型代表,辛巴不仅自身成为现象级IP,其掌舵的巴伽娱乐更以6.1亿粉丝规模成为快手覆盖最广的MCN机构,构建起平台首个超级主播家族,更关键的是,大主播的影响力并未因他的退网而消散。
2024年快手涨粉榜单前十中,清河李哥以7058万粉丝、可乐小樊同学以6300万粉丝跻身前列,连同一年涨粉4154万的太原老葛,情感主播类“草根账号”占据四席。这些主播延续着辛巴开创的强人设、重互动风格,与下沉市场用户形成深度情感联结。
也就是说,从辛巴到其家族成员,再到新晋头部主播,快手的流量故事至今还是围绕草根叙事展开。而这种由标杆主播定型的生态逻辑,使得快手在明星化、内容升级、电商转型的大刀阔斧下,依然难以摆脱对个体流量的依赖。
无奈之下,快手只得打一枪换一个地方,今天的头部或许是你,后天的头部很快变成他,但无论怎么换,辛巴早已为快手的流量分配规则,刻下了草根基因的烙印,这与他还在不在场关系不大。
除了电商,快手的AI业务也算亮眼,这一增长速度甚至远超传统创作者内容的平均增幅。
特别是在下沉市场,多数用户缺乏专业的视频制作技能和设备,但 AI 工具的出现正在打破这一壁垒。何况“老铁文化”本身就强调真实、接地气的表达,而 AI 恰好契合,它不需要用户掌握专业技巧,只需用日常语言描述创意,就能生成具有一定质量的内容。
数据显示,全球已有近1亿用户使用快手 AI 工具进行创作,其中,使用可灵 AI 特效制作的视频全网播放量已突破 10 亿次,2025 年上半年,快手AI内容创作者的收入增长达到159%,7月,快手AI内容的播放量增长了321%。
其次,从商业化角度看,AI对整个快手的拉动也很明显。比如,可灵在2025年上半年营收超2.5亿元,预计全年收入将达12亿元,其收入主要来自P端付费用户(专业自媒体、视频创作者和广告营销从业者、企业客户等),占比接近 70%。
这些P端用户的付费行为,意味着AI正从工具层面延伸至更广泛的商业场景中。
目前来看,快手电商玩家已经吃到AI红利,尤其是缺乏运营能力的小商家,数据显示,AI 技术的应用使商家平均运营成本下降 35%,广告投放 ROI提升至 1:7,智能投放工具如“全站推广”的使用,使商家操作减少 20%,跑量提升近 2 倍,正向率达到 80%。
比如,餐饮品牌“花宝街鸡公煲”借助 AIGC 数字人直播技术,实现 24 小时不间断直播,近一个月由数字人直播带动的 GMV占总GMV的51%;馆陶县AI直播基地利用30个AI 数字人主播销售30种产品,日成交订单从几十单增长到几千单。
或许,AI正在成为快手生态发展的驱动力之一,但老铁在对AI感兴趣的同时,下沉市场的接受度也呈现出了看似矛盾的复杂图景,界面新闻的一组数据显示,下沉市场超七成用户从未听说过 AI 应用产品,即便接触过也多局限于对话类工具,对专业 AI 创作功能认知有限。
2025年二季度研发开支达到34亿元,同比增长超21%。同时,可灵2.5亿元的季度收入仅占快手同期总营收的 0.71%,研发投入与 AI 收入的比例高达 13.6:1。从用户规模上来看,2025 年二季度可灵的月均活跃用户规模为 113.3 万,而抖音的即梦月均活跃用户规模达到 958.9 万。
走过流量狂飙的时代,AI试图出来救场,但此刻的快手,每一步都踩在理想与现实的裂缝中。
输入店铺信息,获取专业全方面分析
* 您的信息将被严格保密,请放心填写